
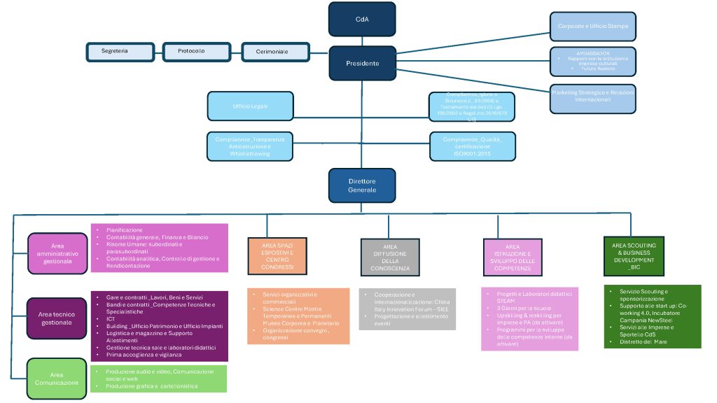
Prof. Riccardo Villari
Claudia Carella, Coordinatrice e Referente del Protocollo
Risorse assegnate:
Giovanna Santoro e Francesca Trito
Eduardo Scuotto, Autista e fattorino
Coordinatore, il Presidente
Valeria Grasso, Referente Ufficio Stampa
Elio Torrone, addetto a media relations e comunicazione strategica per l’innovazione (t.det.)
Avv. Raffaele D’Angiò, Coordinatore
Trasparenza e Anticorruzione (rispetto della L.190/2012 e D. Lgs. 33/2013), Whistleblowing (rispetto del d.lgs. n. 24 del 10 marzo 2023)
Gianfranco Nappi, Responsabile della Prevenzione della Corruzione e della Trasparenza (RCPT) e Whistleblowing
Igiene e Sicurezza sui luoghi di lavoro (rispetto della L. 81/2008) e Trattamento dei dati (rispetto del D.Lgs. 196/2003 e Regolamento 2016/679 UE)
Antonio Iannitto, Referente
Qualità_ certificazione ISO9001:2015
Mario Grimaldi, Referente
Alessandra Drioli, Ambassador e Referente Futuro Remoto
Risorse assegnate per la Manifestazione Futuro Remoto:
Livia Capocasale
Emanuela Bocchetti, Coordinatore
Servizio Pianificazione
Emanuela Bocchetti, già Coordinatrice u.o. Area amministrativo gestionale
Mario Grimaldi, già Referente Contabilità analitica, Controllo di gestione e Rendicontazione
Servizio Contabilità generale, Finanza e Bilancio
Fabiana Amoroso, Impiegato amministrativo addetto al ciclo passivo e alla esecuzione dei mandati di pagamento
Assunta Culierso, Impiegato amministrativo addetto al ciclo attivo e responsabile di cassa
Francesco Volpe, Impiegato amministrativo addetto agli adempimenti amministrativi
Servizio Risorse Umane: personale e parasubordinati
Gelsomina Gargiulo, Impiegato addetto al personale e parasubordinati
Servizio Contabilità analitica, Controllo di gestione e Rendicontazione
Mario Grimaldi, Referente del Servizio
Giuseppe Stavola, Impiegato amministrativo addetto alla Contabilità analitica, Controllo di gestione e Rendicontazione, e preposto alla gestione dell’archivio fisico
Antonio Iannitto, Staff Coordinatore
Servizio Gare e Contratti_Lavori, Beni e Servizi
Marco Brillante, Referente del Servizio
Risorse assegnate:
Antonio Avolio, addetto amministrativo all’ ufficio gare e contratti (t.det.)
Sergio Sigillo per le attività di supporto, già referente del Servizio Logistica, Magazzino e Supporto Allestimenti.
Servizio Bandi e Contratti_Competenze Tecniche e Specialistiche
Manuela Vattani, Referente del Servizio
Servizio ICT_Reti
Luca Lubrano di Scampamorte, Referente del Servizio
Servizio ICT_Assistenza multimedia e impianti tecnologici
Gennaro Testa, Addetto assistenza multimedia e impianti tecnologici
Servizio Gestione tecnica sale e laboratori didattici
Luigi Conte, Addetto alla gestione tecnica delle sale e dei laboratori
Servizio Building
Ufficio Impiantistica
Ciro Angellotti, Referente
Servizio Logistica, Magazzino e Supporto Allestimenti
Sergio Sigillo, Referente del Servizio
Risorse assegnate:
Giuseppe Aiello e Antonio Esposito, Operatori Logistica, quale mansione residuale
Pasquale Monaco, Operatore addetto alla Logistica ed Allestimenti
Servizio Prima accoglienza, Vigilanza e Parcheggio
Carmine Tulino, Referente del Servizio
Risorse assegnate:
Giuseppe Aiello e Antonio Esposito, Operatori portineria e vigilanza non armata con mansione residuale di operatore logistica
Lucia Cerrato e Pietro Paolo Giordano, Operatori portineria e vigilanza non armata
Raffaele Palmese, Operatore parcheggio
Luca Mosele, Coordinatore
Servizio di produzione audio, video e comunicazione sui canali social e sito web
Attilio Mario Iannitto, Impiegato addetto alla produzione contenuti audio e video,
riprese video e supporto al Servizio per la produzione grafica e cartellonistica, n.q. di progettista grafico
Dario Grande, Impiegato addetto alla gestione del website e dei canali social
Maria Cristina Basso, Impiegato addetto alla produzione dei contenuti testuali per il website ed i canali social
Nicola Manganiello, addetto alla Comunicazione per l’innovazione (t.det.)
Servizio di produzione grafica e cartellonistica
Valentina Crudele, Progettista grafico
Daniela Giampaolo, Coordinatore
Risorse assegnate:
Chiara Riccio, referente per lo sviluppo ed il coordinamento delle attività di animazione e divulgazione scientifica del pubblico museale
Servizi organizzativi e commerciali
Daniela Giampaolo, Referente del Servizio
Risorse assegnate:
Massimo Crivelli, Supervisore contact centre, biglietteria e shop
Filomena Del Gaudio e Roberta Prezioso, Raffaele Porzio, Salvatore Zenone, Alessandro Iaccarino,
Operatori contact centre, biglietteria e shop
Servizio Science Centre Mostre Temporanee e Permanenti, Museo Corporea e Planetario.
Guglielmo Maglio, Referente del Servizio
Risorse assegnate:
Giovanni Pirone, Planetarista e progettista
Francesco Meo e Cristian Zuccarelli, Comunicatori scientifici
Antonio Tempesta, Referente per le attività di prima manutenzione degli exhibit meccanici e supporto allo sviluppo e alla gestione di attività di animazione rivolte al pubblico del museo
Servizio Organizzazione convegni e congressi e Renting
Eva De Lucia, Segreteria operativa eventi
Antonio Saviano, Referente Organizzazione convegni e congressi e Renting
Alfonso Fraia, Referente Logistica degli eventi
Flora Di Martino, Coordinatore
Debora Manzoni, Segreteria
Servizio Progetti e Laboratori didattici STEAM
Flora Di Martino, Referente del Servizio
Risorse assegnate:
Sabrina Cavallaro, Sara Di Ronza, Rossella Parente, Rosa Procolo e Luigi Cerri, Project manager
Servizio 3 Giorni per la Scuola
Flora Di Martino, Referente del Servizio
Diana Palma, Coordinatore
Risorse assegnate:
Francesco De Matteis, project managerServizio Cooperazione e internazionalizzazione: China Italy Innovation Forum – SIEE
Angela Palma, Referente del Servizio
Risorse assegnate:
Diletta Taverni, progettista attività di internazionalizzazione (t.det.)
Servizio Progettazione e allestimento eventi
Maria Teresa Pica Ciamarra, Referente del Servizio
Risorse assegnate:
Adriano D’Angiò, Addetto sviluppo e produzioni multimediali
Coordinatore, regge la posizione il Presidente
Servizio Scouting e Sponsorizzazione
Michaela Riccio, Referente del Servizio
Servizio Supporto alle start up: Coworking 4.0, Incubatore Campania NewSteel
il Presidente
Servizio Servizi alle imprese e Sportello CdS
il Presidente
Servizio Distretto del Mare
Luca Simeone, Referente del Servizio